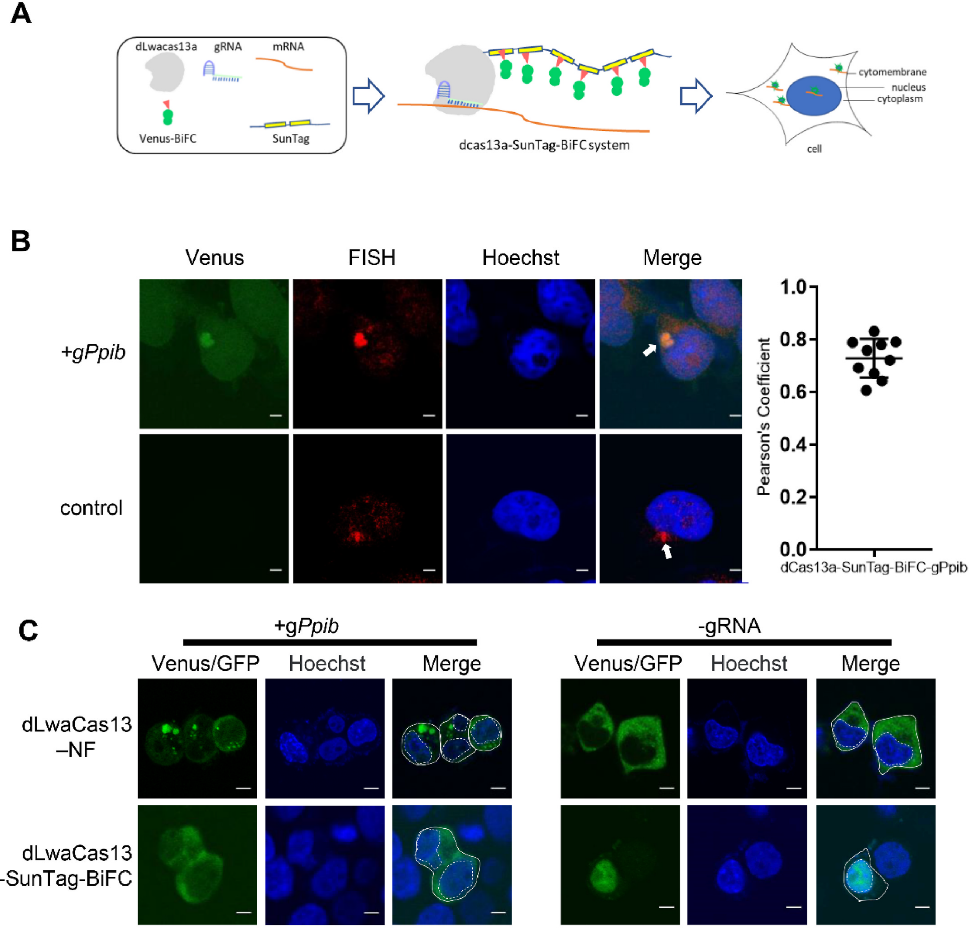
赖良学/李占军课题组利用dLwaCas13a蛋白作为靶向目标RNA的追踪器,成功构建了RNA指示系统。相关研究成果于2022年5月在线发表于国际学术期刊《Biosensors and Bioelectronics》《Live imaging of RNA and RNA splicing in mammalian cells via the dcas13a-SunTag-BiFC system》。
本研究基于Cas13蛋白靶向结合RNA原理,利用dLwaCas13a蛋白作为靶向目标RNA的追踪器。dLwaCas13a融合24×Sun Tag多肽负责招募大量荧光蛋白Venus。被招募的Venus荧光蛋白应用互补荧光蛋白技术分裂为两部分,当两部分结合重新激发荧光,可减少游离荧光蛋白背景。我们设计这一全新的RNA指示系统,为活细胞RNA成像提供更高分辨率和更低背景的新工具。
永利yl23455博士研究生陈茂和隋婷婷为文章的并列第一作者,该研究得到了国家重点研发计划‘干细胞及转化研究’专项的资助。
论文链接:DOI: 10.1016/j.bios.2022.114074
相关图片:
